Skip to main content
Version: v6

Run Logic App workflows in sequence by timestamps with the Time Sequencer

motivation

At the time of writing, there is no built-in way in Azure Logic Apps to 'control' the sequence in which multiple workflow runs are executing. In certain scenarios, even though a workflow was triggered before another, you want the first one to wait for the second. A common example is entity updates, where you don't want older updates to override newer ones - even though the workflow with the older updates 'happened after' the newer ones.

Time Sequencer is a Framework component that allows you by interacting with HTTP endpoints to set up sequences, controlled by custom timestamps, to ensure that workflows are run in a time-controlled fashion. Sequence information is stored in an Azure Blob Storage container, called invictustimesequencer.

Available endpoints

  • /api/WaitForExecution: by sending a request, it allows the currently running Azure Logic App workflow to possibly 'halt' its execution until it is their time to run actions.
  • /api/CompleteExecution: by sending a request, it flags the currently running Azure Logic App workflow as 'completed', so that the next workflow run can continue to run.

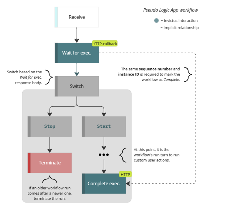
Pseudo Azure Logic App setup with Time Sequencer component

The idea is that workflows are processed in sequence after the Wait. The place between the Wait and Complete task allows you to place your own logic that needs to run in order. If workflow 1 uses a custom timestamp that happened 'earlier' than the one used in workflow 2, the second workflow will wait for the first workflow.

Pseudo Azure Logic App workflow runs with Time Sequencer component

⌛ Wait for execution

By using an Azure Logic Apps HTTP webhook to send a HTTP POST request to /api/WaitForExecution endpoint, the Time Sequencer component can queue a workflow run signal the run when it can continue. Determining the order of workflow runs can be achieved by passing a custom Timestamp with the request body.

The following request parameters need to be supplied in the request body:

JSON propertyRequiredDescription
SequenceNameyesTransactional name of 'sequence' to group all Azure Logic App workflow runs that need to be run in sequence (same across workflow runs).
InstanceIdyesUnique operational ID within the 'sequence' of a single Azure Logic App workflow run (unique for each workflow run).
TimestampyesDate time to control the order of the Azure Logic App workflows in the 'sequence'.
CallbackUriyesShould be supplied by the HTTP WebHook Azure Logic App action: @{listCallbackUrl()}.

☑️ Complete execution

When the Wait for exec. operation responds with Start, then any custom user actions in the Azure Logic App workflow can be executed. Once those are done, the workflow should signal the Time Sequencer component, so that any waiting workflows can continue their execution.

Signaling completion happens with a HTTP POST request to the /api/CompleteExecution endpoint, using following required request parameters in the request body:

JSON propertyRequiredDescription
SequenceNameyesTransactional name of 'sequence' to group all Azure Logic App workflow runs that need to be run in sequence (same across workflow runs).
InstanceIdyesUnique operational ID within the 'sequence' of a single Azure Logic App workflow run (unique for each workflow run).

Customization

sequence cleanup

The Time Sequencer component stores the Azure Logic App workflow 'sequences' in an Azure Blob Storage container, called invictustimesequencer. The following policy rules are currently hardcoded on the Azure Storage Account in regards of cleaning these sequences:

  • Move to cool storage: greater than 10 days after modification.
  • Delete the blob: greater than 60 days after modification.
  • Delete blob snapshot: greater than 90 days after creation.

🔗 More info on Azure Storage Account policies

Related Bicep parameters

The following Bicep parameters control the inner workings of the Time Sequencer component. See the release pipeline step of the deployment of the Invictus Framework to learn more.

Bicep parameterDefaultDescription
storageAccountNameinvictus{resourcePrefix}storeThe name of the Azure Storage Account (used by other Framework components as well) where the invictustimesequencer Azure Blob Storage container will be located where Azure Logic App workflow sequences are stored.
timeSequencerScaling{ cpuResources: '0.5', memoryResources: '1.0Gi', scaleMaxReplicas: 1, scaleMinReplicas: 0, concurrentRequests: 10 }The Container App options to control scaling. See scaling rules in Azure Container Apps.
timesequencerFunctionNameinv-${resourcePrefix}-timesequencerThe name of the Azure Container App to be created for the Time Sequencer component.